电话:18610718010
关闭
您当前的位置:首页 > 职场资讯 > 教育系统招聘

济南大学2024年公开招聘工作人员简章

来源:济南站 时间:2024-03-19 作者:济南站 浏览量:

济南大学2024年公开招聘工作人员简章

一、学校简介

济南大学是山东省人民政府和教育部共建的综合性大学、山东省重点建设大学、山东省高水平大学“冲一流”建设高校,具有学士、硕士、博士学位授予权。

学校始建于1948年,建校70多年来,学校铭记“弘毅、博学、求真、至善”的校训,传承“勤奋、严谨、团结、创新”的校风,发扬“艰苦奋斗、凝心聚力、追求卓越”的精神,为国家建设和经济社会发展培养了大批优秀人才,近35万名校友遍布海内外。

学校现设23个学院,建有5个博士后科研流动站、5个一级学科博士学位授权点、25个一级学科硕士学位授权点、24个硕士专业学位培养类别。学校每年本科招生专业70个左右,学科专业涵盖经济学、法学、教育学、文学、历史学、理学、工学、医学、管理学和艺术学等10个门类。全日制在校本科生、研究生、国际学生38000余人。

学校现有专任教师2300余人,其中教授345人,副教授787人,具有博士学位的1418人。现有全职院士5人,双聘院士8人,国家杰出青年科学基金获得者、教育部教学指导委员会委员、国家优秀青年科学基金获得者等国家级高层次人才31人,泰山学者攀登专家1人、泰山学者特聘专家17人、泰山产业领军人才10人、泰山学者青年专家41人,国家和省部级有突出贡献专家21人,享受国务院政府特殊津贴专家14人。全国优秀教师、山东省优秀教师7人,国家级、省级教学名师19人,国家级、省级教学团队7个。

学校建有山东省高水平学科5个(其中,高峰学科1个、优势特色学科3个、高水平培育学科1个),省一流建设学科4个、省一流培育建设学科1个,省重点学科14个;7个学科进入ESI全球排名前1%,9个学科进入软科世界一流学科排行榜。建有包括省部共建协同创新中心、教育部工程研究中心、国家“高等学校学科创新引智计划”(“111计划”)引智基地、教育部国别与区域研究中心、国家专利导航项目研究和推广中心、省级协同创新中心、省级重点实验室、省级工程实验室、省级工程技术研究中心、省级人文社科研究基地等在内的省部级以上研究平台64个。

二、招聘岗位和人数

根据省委组织部、省人力资源社会保障厅《关于印发2024年度省属事业单位公开招聘工作实施方案的通知》要求,结合工作需要,我校拟面向社会公开招聘高层次人才及优秀青年博士100人。具体岗位及条件详见《济南大学2024年公开招聘工作人员岗位汇总表》(附件1)。

三、招聘条件

(一)基本条件

1.遵守中华人民共和国宪法和法律;

2.拥护中国共产党领导和社会主义制度;

3.具有良好的品行,具有适应岗位要求的身体条件和心理素质;

4.应聘中级岗位的年龄应在45周岁以下;

5.应届博士毕业生应于2024年12月31日前取得相应学历学位证书;

6.符合山东省事业单位公开招聘工作人员的其他相关条件。

(二)岗位条件

详见附件1《济南大学2024年公开招聘工作人员岗位汇总表》。

(三)曾受过刑事处罚和曾被开除公职的人员、在读全日制普通高校非应届毕业生、现役军人以及法律法规规定不得聘用的其他情形人员不得应聘,在读全日制普通高校非应届毕业生不能用已取得的学历学位作为条件应聘。应聘人员不得报考有《事业单位人事管理回避规定》(人社部规〔2019〕1号)中应回避情形的岗位。

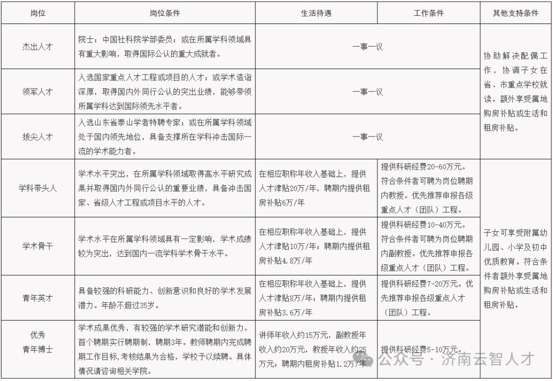
四、人才待遇

图片

五、招聘程序

(一)发布招聘信息

通过济南大学网站(http://www.ujn.edu.cn)、济南大学人力资源处网站(http://rsc.ujn.edu.cn)面向社会发布招聘信息。

(二)报名

1.报名时间

本次招聘岗位为长期招聘岗位,自简章发布之日起7个工作日后,根据岗位报名情况,适时启动面试、考察、体检程序,岗位招满即止,未招满的岗位报名有效期至2024年12月31日。

2.报名方式

登陆济南大学网站(http://www.ujn.edu.cn)、济南大学人力资源处网站(http://rsc.ujn.edu.cn)了解详细岗位信息,或见附件1。应聘者可直接与相关学院、部门招聘联系人联系,将应聘材料电子版打包发送至指定邮箱。邮件主题请标明“岗位名称+姓名”(岗位名称见附件1岗位汇总表)。报名材料包括:身份证、国家承认的学历和学位证书、科研成果及获奖证书、岗位要求的条件证明材料及其他相关证明材料。相关证明材料包括:在职人员应聘的,提交有用人权限部门或单位出具同意应聘的介绍信;全日制普通高校应届毕业生应聘的,提交经毕业生就业主管部门签章的《毕业生就业推荐表》(含经单位盖章的成绩单);海外留学人员应聘的,应提供经教育部留学服务中心出具的《国外学历学位认证书》、本人护照等材料。相关证明材料需提供电子版文档,一并通过邮件发送至指定邮箱。

3.资格审查

对应聘人员的资格审查工作,贯穿招聘工作的全过程。应聘人员需如实填写、提交个人信息资料。应聘人员提供的相关材料信息如有不实,一经发现取消其资格。

(三)考试

根据省属事业单位公开招聘的有关规定,面向博士及具有高级专业技术职称人员的招聘可采取答辩、试讲、面谈交流、专业测试等方式。

(四)考察体检

学校成立考察体检工作小组,具体负责考察体检工作。按招聘人数1:1的比例,确定进入考察范围人选。对考察合格人员,按招聘人数1:1的比例确定进入体检范围人选。

考察采取查阅档案、实地走访、考察谈话等多种形式,对考察人选进行政治素质和业务能力考察,并对人选资格条件进行复查。政治素质考察要突出政治标准,注重考察思想政治表现、遵纪守法情况、道德品质以及是否需要履职回避等。业务能力考察要突出工作能力,注重考察专业水平、工作实绩、岗位匹配度、心理素质等。并对应聘人员是否符合规定的岗位资格条件,提供相关信息、材料是否真实准确等进行复审。按照干部档案管理有关要求,加强对考察人选档案的审核。考察不合格者不予聘用。

体检在省级三甲医院进行,体检标准和项目参照《关于修订〈公务员录用体检通用标准(试行)〉及〈公务员录用体检操作手册(试行)〉有关内容的通知》(人社部发〔2016〕140号)执行,国家另有规定的从其规定。应聘人员未按规定时间、地点参加体检的,视为自动放弃。对按规定需要复检的,不得在原体检医院进行,复检只能进行1次,结果以复检结论为准。

(五)公示聘用

对考试、考察、体检合格的拟聘用人员,在济南大学人力资源处网站(http://rsc.ujn.edu.cn)统一公示,公示期为7个工作日。公示无异议的,报省人力资源和社会保障厅审核备案,符合聘用条件的,发放《事业单位招聘人员备案通知书》,凭《事业单位招聘人员备案通知书》办理相关手续,聘用单位和受聘人员按规定签订聘用合同,确立人事关系。受聘人员按规定实行试用期,期满合格的正式聘用。不合格的解除聘用合同。不能按时取得学历学位证书或提供资料与档案不一致者,不予备案、聘用。聘用人员是纳入学校人员控制总量的正式职工。

六、联系人及联系方式

各学院、部门联系人及联系电话:详见附件1;

学校联系人:

朱老师(高层次人才),0531—82767182;

黄老师(优秀青年博士),0531—82767192;

七、其他

未尽事宜,按照省、学校的相关规定执行。

附件1:《济南大学2024年公开招聘工作人员岗位汇总表》

济南大学

2024年3月15日

内容来源:https://rsc.ujn.edu.cn/info/1006/3433.htm


微信扫一扫分享资讯
微信公众号
手机浏览

Copyright C 20092014 All Rights Reserved 版权所有 山东云智数科商务服务有限公司 鲁ICP备2021000726号-2

地址: EMAIL:fan@jiluchengshi.com

Powered by PHPYun.

用微信扫一扫