电话:18610718010
关闭
您当前的位置:首页 > 职场资讯 > 教育系统招聘

齐鲁理工学院2024年诚聘海内外优秀人才

来源:济南站 时间:2024-03-12 作者:济南站 浏览量:

齐鲁理工学院2024年诚聘海内外优秀人才

一、学校简介

齐鲁理工学院前身为曲阜师范大学杏坛学院。2017年以优异成绩通过教育部本科教学工作合格评估。连续4年在山东省本科高校分类考核中评为优秀。2024年校友会大学排行榜在全国同类高校中位居理工类第一。是山东省应用型本科高校建设支持单位、山东省教育信息化示范单位、山东省智慧教育示范高校培育创建单位、山东省双创示范基地、山东省融媒体建设试点单位、山东省中华优秀传统文化传承示范校、山东省党建示范高校培育创建单位。

学校建有济南、曲阜两个校区。校园总占地面积1500余亩,建筑面积68万平方米。济南校区位于济南市东部大学城,南依泰山山脉,北临黄河、明水古城、百脉泉,紧邻横贯济南东西的经十路;地处中国“龙山文化”发祥地,“一代名相”房玄龄、“一代词宗”李清照、“东方商人”孟洛川故里。曲阜校区位于曲阜市内,曲阜市是孔子故里,是国务院首批历史文化名城之一,是东方文化的重要发祥地和世界历史上最古老、最伟大的文化圣地之一,有“东方圣城”之美誉。

学校建有计算机与信息工程学院、智能制造与控制工程学院、生物与化学工程学院、医学院、商学院、土木工程学院、教育学院、新闻与传播学院、文学院、艺术学院、马克思主义学院、基础部等12个学院(部)。开办本科专业56个。现有全日制在校生近3万人。

学校坚持应用型办学定位,主动服务国家、省、市发展战略,聚焦山东省“十大创新”“十强产业”“十大扩需求”,着力打造以理工为优势,形成以电子信息、生物与医药、材料与化工、国际商务等学科为重点的雁阵型学科发展布局。

现有国家级一流专业建设点3个,省级一流专业建设点7个;国家级一流课程4门,省级一流课程、思政示范课38门;近两届教学成果奖评选中获国家级教学成果奖二等奖1项,省级教学成果奖特等奖等11项;省级专业特色学院2个,省级实验教学示范中心、虚拟仿真实验教学示范中心2个,省级示范性基层教学组织2个,省级示范性实习实训基地3个。

建有7个省级工程研究中心、特色实验室、国际合作联合实验室;拥有7个省级创新团队、45名省级及以上高水平人才;承担科研项目900余项、到账科研经费过亿元;成功举办全国人工智能与忆阻计算应用产业发展高峰论坛、工业大数据与智能制造产业论坛与首届忆阻计算及应用国际会议。

二、人才招聘条件

(一)基本条件

政治素质高,品德优良,遵纪守法,热爱党的教育事业,恪守高校教师师德师风行为规范,具有较强的敬业精神、科研创新能力以及团队协作精神,身心健康,能胜任岗位工作要求。

(二)引进高层次人才类型

国内外顶尖人才(A类)

在本学科领域研究处于国际学术前沿、具有世界一流学术水平,取得卓越成就的顶尖人才。

国家级领军人才(B类)

学术造诣精深,在本学科领域具有重大影响,在教学科研方面取得国内外同行公认的重要成就,具有较强的团队领导和组织协调能力,能带领学术团队协同攻关、带领本学科赶超或保持国内先进水平的领军人才。

省级领军人才(C类)

学术造诣高深,在本学科教学科研方面取得具有重要学术影响的代表性研究成果,有较强的团队领导和组织协调能力,能够带领、协助本学科赶超或保持国内先进水平的领军人才。

市级领军人才(D类)

科研创新能力突出,在本学科领域取得高水平教学科研成果、有较大影响的青年拔尖人才。

(三)青年博士

A类:在本学科专业领域取得突出的业绩成果,具有突出的科研水平和学术发展潜力。

B类:在本学科专业领域取得较高的业绩成果,具有较强的科研水平和学术发展潜力。

C类:在本学科专业领域取得优秀的学术成果,具有良好的发展潜力。

D类:在本学科专业领域取得良好的学术成果,具有扎实的科研基础。

三、引进人才待遇

(一)高层次人才:

1.全职引进的国内外顶尖人才:提供丰厚的年薪、安家费、科研启动经费等,具体待遇面议。

2.全职引进的国家级领军人才:年薪200-400万元,安家费100-150万元;科研启动经费实验学科300-1000万元、非实验学科150-500万元;配偶安置。

3.全职引进的省级领军人才:年薪100-300万元,安家费80-120万元;科研启动经费实验学科200-300万元、非实验学科100-200万元;配偶安置。

4.全职引进的市级领军人才:年薪50-150万元,安家费50-100万元;科研启动经费实验学科50-150万元、非实验学科30-100万元;配偶安置。

(二)青年博士:

1.年薪12-30万元(博士入职后按副教授岗位聘任),特别优秀者一事一议,年薪30-100万元。

2.科研启动经费:人文社科类5-30万元,自然科学类10-50万元。

3.安家费10-30万元;享受当地人才购房补贴15万元或人才生活补贴1500元/月(共3年)。

4.学校依法依规缴纳五险一金,高层次人才及博士享受企业年金。

★高层次人才及青年博士其他待遇:

1.引进的高层次人才,根据其获得的人才项目给予相应的人才津贴。

2.引进人才配偶符合山东省人事调配政策的,协助解决配偶工作事宜;子女入学申请就读义务教育阶段学校的,学校协调济南市相关职能部门进行统筹安排。

3.学校提供一套居住用周转房。

4.在科学研究、重大科研项目申报、创新团队组建、科技成果转化所需的设备购置和科研用房等方面给予重点支持。

(三)青年硕士:

1.重点学科月薪8000元。

2.培育学科月薪7000元。

3.储备学科月薪6000元。

4.其他学科月薪5000元。

5.非教学/科研岗位,根据应聘岗位情况确定薪资。

6.学校依法依规缴纳五险一金,教学能力强、科研水平高,表现突出者享受企业年金。

7.专职思政课教师同时享受高校思政课教师岗位津贴。

8.享受当地人才购房补贴10万元或人才生活补贴1000元/月(共3年)。

四、人才招聘学科及专业方向

注:1.招聘岗位前面标注★★★为重点学科,标注★★为培育学科,标注★为储备学科。

2.文学院、艺术学院工作地点为我校曲阜校区。

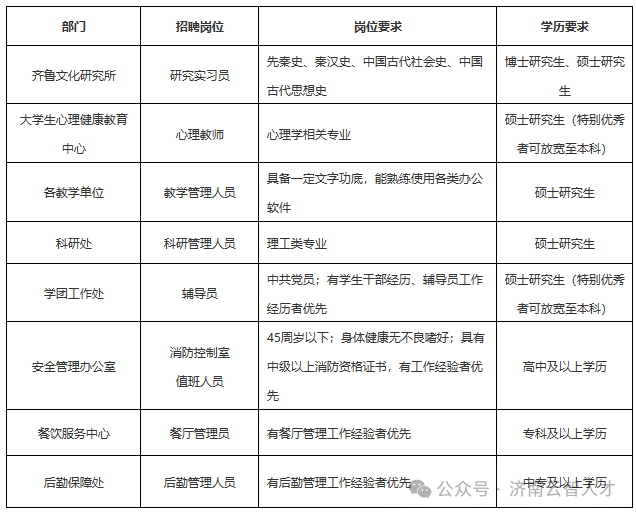
五、管理岗招聘及岗位要求

六、应聘程序及联系方式

1.应聘人员请将个人简历及《应聘人员申请表》(见附件)发送至邮箱qllgxyrszp@163.com。邮件主题及附件名请以“应聘学院(部门)-姓名-学历-专业”格式填写。

2.初审合格后,学校将统一组织面试,电话通知。

3.请据实提供信息。

4.联系方式:

联系电话:0531-85592568 0531-85592019

学校地址:山东省济南市经十东路3028号

5.学校网址:http://www.qlit.edu.cn/

附件:应聘人员申请表

内容来源:

https://www.qlit.edu.cn/rsc/tzgg/2021/0310/30067.html


微信扫一扫分享资讯
微信公众号
手机浏览

Copyright C 20092014 All Rights Reserved 版权所有 山东云智数科商务服务有限公司 鲁ICP备2021000726号-2

地址: EMAIL:fan@jiluchengshi.com

Powered by PHPYun.

用微信扫一扫